集团概况
集团简介
组织机构
下属企业
发展历程
集团荣誉
企业信息公开
新闻中心
集团动态
媒体聚焦
文明窗口
员工风采
商务合作
包车服务
广告服务
汽车维保服务
客运站服务
信息公告
采购公告
线路查询
公交通告
意见征询
人才招聘
招聘公告
招聘公示
客户服务
乘客留言
联系我们
搜索
热门搜索:
深中通道
首页
信息公告
采购公告
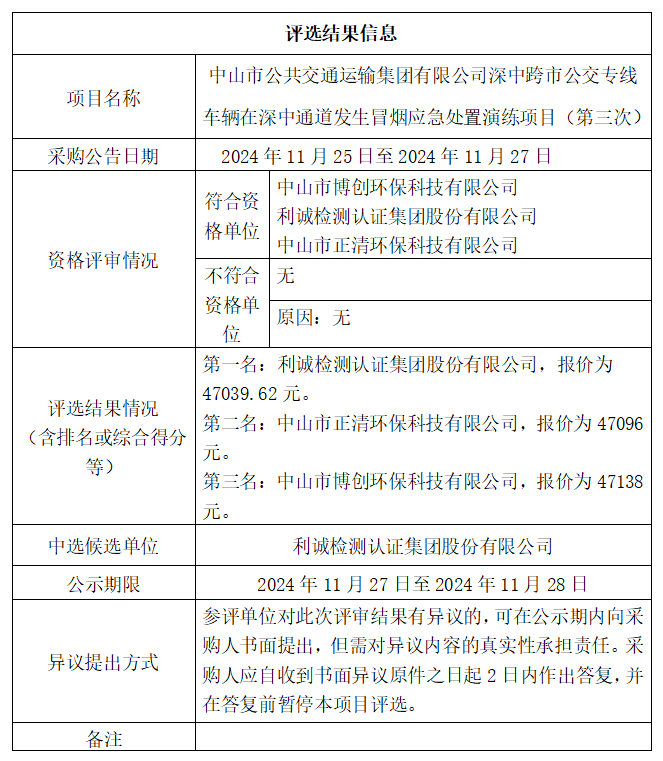
中山市公共交通运输集团有限公司深中跨市公交专线车辆在深中通道发生冒烟应急处置演练项目(第三次)评选结果公示
2024-11-27
网站编辑
浏览次数:
130
项目联系人:彭应涛 联系电话:17520364738