集团概况
集团简介
组织机构
下属企业
发展历程
集团荣誉
企业信息公开
新闻中心
集团动态
媒体聚焦
文明窗口
员工风采
商务合作
包车服务
广告服务
汽车维保服务
客运站服务
信息公告
采购公告
线路查询
公交通告
意见征询
人才招聘
招聘公告
招聘公示
客户服务
乘客留言
联系我们
搜索
热门搜索:
深中通道
首页
信息公告
采购公告
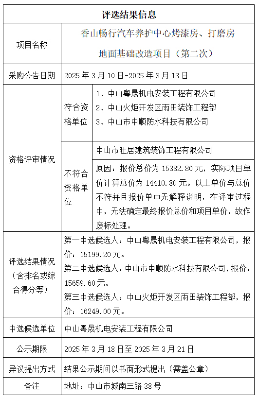
中山市公共交通运输集团有限公司香山畅行汽车养护中心烤漆房、打磨房地面基础改造项目(第二次)评选结果公示
2025-03-18
网站编辑
浏览次数:
102
项目联系人:李先生 联系电话:87313660